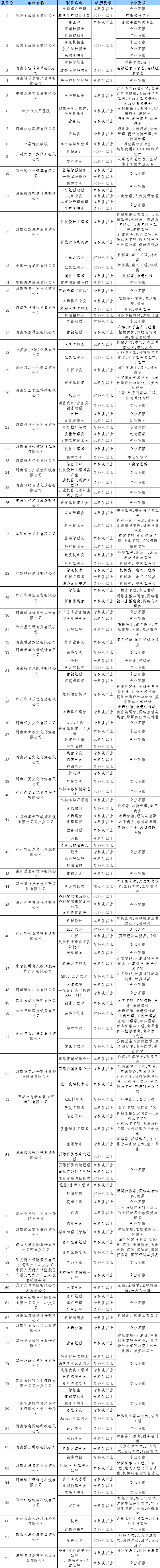
招聘单位
新年新气象,就业新希望!2025年的第一场大型招聘会,即将震撼来袭!就在后天,2 月 19 日(本周三),河南省高校毕业生就业市场将举办“豫荐未来 青春启航”—— 河南省2025届高校毕业生“春季攻坚行动”双选会 。这是一场不容错过的就业盛宴,汇聚了牧原、白象、一拖、奇瑞、中粮万威客、海尔等众多名企,2025届毕业生和往届未就业毕业生你们准备好了吗?期待在现场看到你的身影,祝你早日找到心仪的工作!
时间地点
时间:2025年2月19日9:00-12:00
地点:河南省高校毕业生就业市场(郑州市郑东新区相济路81号河南省大学生就业创业综合服务基地)
联系人:刘老师
联系电话:0371-61179358
参会单位及岗位情况
用人单位持续报名中,部分参会单位及岗位信息如下:

详细用人单位信息、在线投递简历、预约报名参会可识别下方小程序查看。
![]()
注意事项
请同学们提前查看用人单位介绍、岗位信息和岗位要求,锁定自己心仪的单位,携带纸质简历、成绩单、证书复印件等相关材料,精准投递简历。如遇任何问题,可与现场工作人员联系。
交通方式
1.自驾:从郑州市区方向沿金水东路向东,到金水东路与文苑南路交叉口左转向北前行1千米路东;
2.公交:郑州市内乘坐114路、278路、312路、S177路公交车到相济路文苑西路站下车或乘坐115路、48路到郑州航院东校区站下车向南100米即到。
![]()