|学校官方微信

学院概况
专业介绍
机构设置
专业特色
师资队伍
教学名师
党团工作
党建工作
团学工作
新闻动态
教学管理
教学管理文件
实训实践
人才培养
校企合作
合作单位
合作动态
就业创业
就业信息
就业创业之星
服务企业
服务团队

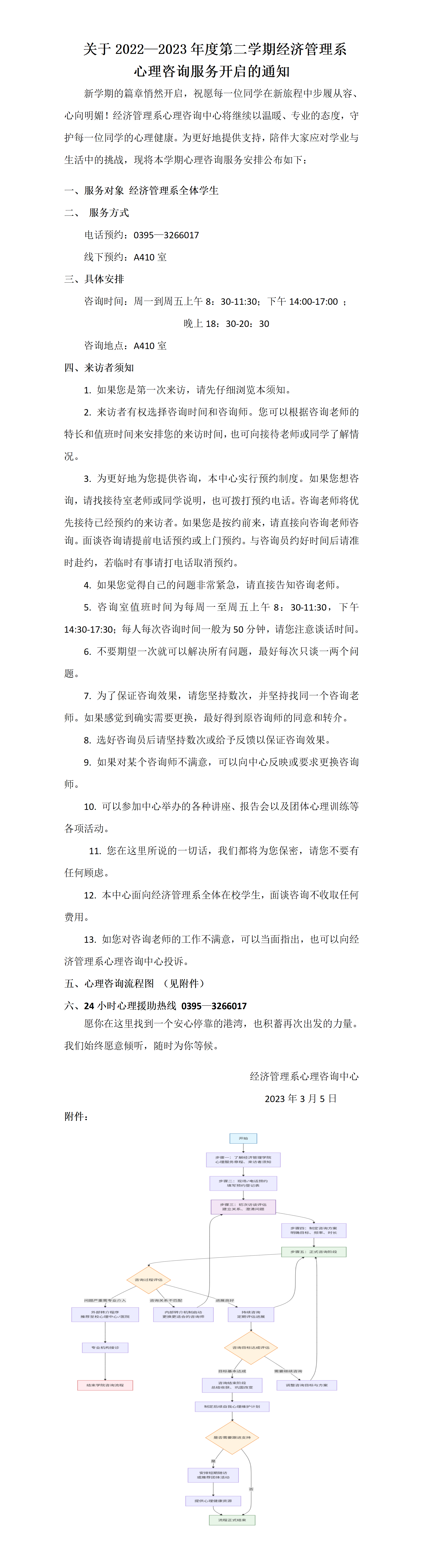
2022—2023学年第二学期心理咨询服务通知

发布日期:2023-03-06 10:55 浏览量:

2022—2023学年第二学期心理咨询服务通知_01.png